-
Ludzie
-
-
-
- Chorus (Chor-Ris)
- Czarnoksiężnik Aure–Lis
- Dynastia Erisów
- Dyplomata Tsu–Ari
- Elena-Vela-Ris
- Eller-Ris
- Ganadia-Ris
- Gar–Gonn
- Harmonia (Harmona-Ris)
- Książę Erik-Vale-Ris
- Książę Tyr–Ros
- Lea–Kritos
- Niverdczycy
- Rodzina Yros
- Tal–Darim
- Tes–Tykles
- Zari
- Pokaż pozostałe artykuły (2) Schowaj treść
-
- Adanel
- Andora
- Arhaira "Cień Lasu"
- Bergrim
- Bermilion "Biały Prorok"
- Czarnoksiężnik Aure–Lis
- Duncan Zollis
- Dyplomata Tsu–Ari
- Einar Arrowhead "Ćma"
- Gar–Gonn
- H'azzan "Tarcza Królestwa"
- Jazon Bękart
- Jazon Zollis
- Khajala
- Kiyan "Łazik"
- Książę Tyr–Ros
- Lea–Kritos
- Lisica Emeria
- Maykar "Zwycięzca"
- Mel Arieta–Draft
- Rey Drakonis
- Sir Gawain
- Tal–Darim
- Tes–Tykles
- Zari
- Pokaż pozostałe artykuły (10) Schowaj treść
-
-
Miejsca
-
- Erellan / Królestwo Środka
- Rona
- Sfera Środka
- Siedmioświat
- Stary Port
- Zakon Stworzyciela (Ordo Sancti Voluntati Creatori)
-
- "Smocze Królestwo"
- Erellan (Śródgrodzie)
- Górdom
- Gród Pielgrzymów
- Legendarni
- Leśny Gród
- Marcinowy Kocioł
- Miasto bez Nazwy
- Morze Północne
- Nowy Port
- Ołtarz Starożytnych
- Pański Portal
- Płaskogród
- Rada Starszych Śródgrodzia
- Samotnia Arty (Moldovarta)
- Śródmorze
- Świątynia Drakonisów
- Zakon Stworzyciela (Ordo Sancti Voluntati Creatori)
- Pokaż pozostałe artykuły (3) Schowaj treść
-
-
Przedmioty
-
Bestiariusz
-
Wydarzenia
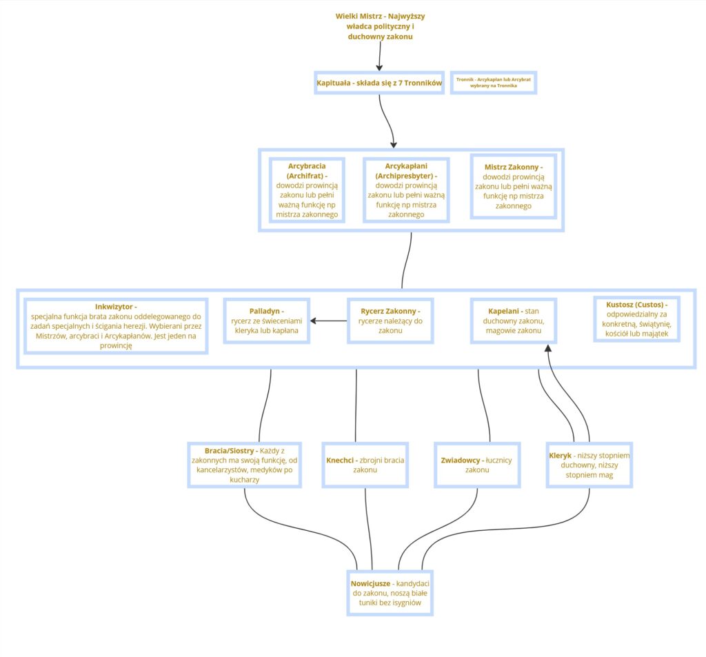
Zakon Stworzyciela (Ordo Sancti Voluntati Creatori)
GŁOWNE ZAŁOŻENIA ZAKONU:
– Dorromeron – Wybraniec Messadela (ze względu na mądrość i święte życie), którego to miecz miał dzierżyć. Podczas Świętej Wojny przegnał Egos z Rony. Dorromeron jest odczytywany jako prorok, który przeniósł ze starej ery w nową erę wiarę w Stworzyciela i zachował ją jako jeden z nielicznych.
– Elementy wiary w Stworzyciela:
- Bóg jest jeden.
- Dziećmi Stwórcy są Aniołowie i ludzie.
- Aniołowie to pierworodni, starsi bracia ludzi, którzy mają specjalną misję, aby opiekować się swoim młodszym rodzeństwem.
- Stwórca nie działa bezpośrednio. Stworzyciel stwarza świat, dając go ludziom do użytkowania i pozostawia swoich Aniołów, którzy mają się nim opiekować. Los tego świata pozostawił w rękach ludzi. Dlatego wiara w Stworzyciela jest nie tylko wiarą w boską opatrzność co wiarą w swoją własną odpowiedzialność za świat. Praktykowanie tej wiary będzie się w minimalnym stopniu skupiało się na modlitwie i kontemplacji (głównie duchowni), a w maksymalnym stopniu na działaniu i sprawowaniu dobrych uczynków.
- Moralność opiera się na Aniołach, którzy opiekują się światem. Analogicznie ludzie mają opiekować się sobą nawzajem i dbać o świat.
- Troska o braci i naturę – należy działać tak, aby nie szkodzić naturze.
– Katedra Dorromerona – główny ośrodek kultur Stworzyciela, ulokowany w Śródgrodziu. W tym miejscu były szczątki Dorromerona, a także umiejscowiono centrum kultu Stowrzyciela i jego proroka.
– Magia – nieokiełznana część natury, którą należy wykorzystywać dla dobra świata i ludzi. Tak jak przyroda daje plon ludziom, tak magia powinna być uprawiana w dobrych celach. „Ci, co używają magii w złych celach, są jak rolnicy, którzy zbierają rolnicy zbierający chwasty i karmiący nimi swoje dzieci.
– „Na koniec świata!” – częste powiedzonko religijne Śródmian. Ze względu na wiarę w koniec świata, co stanowi część religii i kultury. Tak zwany Środek jest uznawany za początek i koniec świata, jednak nikt nie potrafi wyjaśnić, dlaczego tak się uważa.
– Norigon/Morderca – zabójca świętego proroka.
– Proroctow Dorromerona – proroctwo dotyczące przyszłości Rony, inaczej: Proroctwo Nieusłyszane, Niewypowiedziane, Zagubione – ze względu na fakt odwrócenia się ludzi od Stworzyciela.
